镁合金自修复防护技术:破解产业化瓶颈的核心密钥
发布日期:2026-03-16 浏览次数:242
一、引言
镁合金作为目前最轻的工程金属结构材料,其比强度、比刚度显著优于钢铁及铝合金,在汽车、3C电子、轨道交通、新能源等多个战略新兴领域具备不可替代的应用前景,是推动装备轻量化升级、助力“双碳”战略落地的核心支撑材料之一。然而,镁合金极高的电化学活性使其耐蚀性极差,这一固有缺陷成为制约其大规模产业化应用的核心瓶颈。传统防护方案均采用被动防御逻辑,仅能在镁合金表面形成单一物理屏障,无法从根本上解决腐蚀难题,难以适配复杂多变的实际工程工况需求。镁合金自修复防护技术的问世,实现了防护逻辑从“被动阻挡”到“主动修复”的革命性突破,为破解这一产业化瓶颈提供了切实可行、稳定可靠的技术解决方案。
二、镁合金腐蚀的本质特性
2.1 镁合金的电化学特性
镁的标准电极电位为-2.37V(vs.
SHE),在常用工程金属中活性最高,其实际服役过程中的腐蚀电位通常介于-1.4V至-1.7V之间,远低于钢铁(-0.44V)和铝合金(-0.6V)。这种极强的电化学活性,使得镁合金在潮湿、含盐或工业腐蚀等复杂环境中极易发生阳极氧化腐蚀,腐蚀速率可达钢铁的100倍以上,严重影响镁合金部件的服役寿命与运行可靠性,极大限制了其在核心应用场景的推广。
2.2 镁合金的腐蚀形态
镁合金的主要腐蚀形态包括点蚀、晶间腐蚀及应力腐蚀开裂,其表面即便存在微小的涂层缺陷(如针孔、微裂纹等),也会迅速成为腐蚀起始点,腐蚀介质会快速向基体内部渗透蔓延。同时,镁合金的腐蚀产物(主要为氢氧化镁Mg(OH)₂)质地疏松、结构多孔,无法形成致密有效的二次防护层,反而会加速腐蚀介质渗透,进一步加剧腐蚀进程,最终导致部件失效报废。
2.3 传统防护方案的局限性
传统镁合金防护方案(包括磷化、钝化、阳极氧化、普通微弧氧化等)均属于被动防御模式,核心依赖表面物理屏障抵御腐蚀介质侵蚀,无法应对实际工况中的涂层损伤,存在以下不可规避的核心缺陷:
• 无自主修复能力:一旦涂层出现裂纹、划痕或针孔等缺陷,防护屏障即刻破损,腐蚀介质快速渗透至基体,导致腐蚀迅速蔓延扩散,防护功能彻底失效;
• 膜基结合力不足:涂层与镁合金基体多为物理吸附结合,受碰撞、载荷应力等外力作用后,易发生脱落、起皮现象,彻底丧失防护功能;
• 耐磨损性能较差:在实际工程工况中,易被砂石冲刷、制动粉尘磨损,导致涂层快速破损失效,无法实现长期稳定防护;
• 可靠性不足:盐雾试验达标多为实验室静态环境下的“表面达标”,无法适配实际服役中的动态、复杂工况,批量应用时易出现大面积失效,影响产品质量稳定性。
三、镁合金自修复防护技术的核心原理与优势
3.1 核心原理
镁合金自修复防护技术是一种基于主动防御逻辑的新型防护体系,其核心优势在于能够对涂层/膜层的细微损伤进行自主识别与修复,形成完整的主动防护闭环,具体修复过程分为四个关键阶段:
1. 损伤感知:涂层内置的智能响应组分,可实时感知涂层损伤或腐蚀信号(如环境pH值变化、腐蚀离子浓度变化等),快速精准识别损伤位置与程度;
2. 修复剂释放:当损伤程度达到预设阈值时,涂层内的微胶囊发生破裂,或智能响应组分发生定向化学反应,定向释放修复剂至损伤部位;
3. 缺陷修复:释放的修复剂在损伤部位快速发生聚合、交联或钝化反应,形成致密、均匀的修复层,有效封堵损伤缺陷,阻断腐蚀介质渗透路径;
4. 防护恢复:修复后的损伤区域,其防护性能、膜基附着力可达到与原涂层相当的水平,实现防护功能的自主恢复,重建完整的防护屏障。
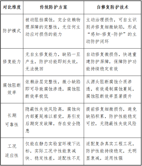
3.2 核心优势
与传统防护方案相比,镁合金自修复防护技术在防护逻辑、性能表现及工程适用性等方面具有本质优势,具体技术性能对比如下:
四、自修复技术解决的三大产业化难题
4.1 破解「碰撞/应力→微裂纹→致命点蚀」的失效闭环
传统微弧氧化膜、化学转化膜普遍存在硬脆无韧性的固有短板,在车辆行驶、部件装配、日常运维等过程中,受碰撞、载荷应力等外力作用后,极易产生微裂纹,进而导致镁合金基体暴露,最终引发点蚀、穿孔等致命失效,严重限制了镁合金在核心结构件、安全件中的工程化应用。
• 自修复防护技术通过多种差异化修复机制,从根源上破解这一失效闭环,引入了智能自修复因子,当膜层因机械损伤(如划痕、微裂纹)而破损时,暴露在环境中的修复因子会被水分、离子等介质快速激活,发生定向迁移、化学反应(如聚合、沉淀),在损伤区域原位形成新的保护性物质(类似“结痂”效应),有效封堵缺陷、阻止腐蚀介质进一步侵蚀镁合金基体,实现防护性能的自主恢复,有效阻断腐蚀路径,避免镁合金基体暴露。
4.2 破解「长期服役→隐蔽失效→售后风险」的行业痛点
传统防护涂层的失效多表现为隐蔽性失效——部件内部已发生严重腐蚀甚至烂穿,但表面无明显痕迹,在长期服役过程中易突发故障,引发严重的产品售后隐患,不仅增加企业运维成本,更制约了镁合金行业的规模化推广与应用。
• 自修复防护技术通过主动防护逻辑,实时识别并修复涂层细微缺陷,避免损伤积累和腐蚀蔓延,从源头遏制隐蔽性失效的产生;显著提升镁合金部件的长期服役可靠性,有效延长产品使用寿命,从根源上降低售后故障率,增强行业对镁合金材料的应用信心。
4.3 破解「盐雾虚高→工况不稳→不敢量产」的产业化困境
当前,传统防护方案的720h中性盐雾达标,多为实验室静态环境下的“表面达标”,无法适配实际服役中的动态腐蚀环境(如温湿度循环、砂石冲刷、盐雾侵蚀叠加等复杂工况),批量应用时易出现大面积失效,导致企业“不敢量产、不敢应用”,成为镁合金产业化落地的最后一道关键障碍。
• 自修复防护技术的可在动态腐蚀环境中持续修复涂层损伤,确保防护性能不衰减,适配各类复杂工程工况,适用性更广;修复后的涂层,其耐蚀性、膜基附着力可与原涂层保持一致,确保整体防护效果均匀稳定,保障批量产品质量一致性;可实现规模化生产中的质量可控,严格满足量产产品的一致性要求,真正实现镁合金应用的可量产、可验证、可标准化,打通产业化落地通道。
五、自修复技术的产业级价值
5.1 重塑镁合金材料属性
自修复防护技术彻底改变了镁合金易腐蚀的固有短板,将其升级为“轻、强、可靠”的优质轻量化材料,打破了镁合金长期以来的应用局限,为其在高端装备、核心部件中的工程化应用奠定了坚实的技术基础。
5.2 突破行业应用壁垒
自修复防护技术有效解决了汽车、3C电子、轨道交通、新能源等重点领域对镁合金耐蚀性、可靠性的核心顾虑,彻底消除了各行业大规模采用镁合金的技术障碍,推动镁合金从“实验室样品”稳步走向“工程化产品”,实现技术成果的产业化转化。
5.3 拓展镁合金应用边界
依托优异的防护性能和稳定的可靠性,自修复防护技术推动镁合金的应用场景从传统结构件,逐步延伸至外观件、安全件、户外件等中高端场景,大幅拓宽了镁合金的市场应用空间,显著提升了产品附加值,增强了镁合金产业的市场竞争力。
5.4 推动镁合金产业高质量发展
自修复防护技术有效降低了镁合金全产业链的售后故障率,显著提升了行业对镁合金材料的应用信心,推动镁合金产业实现从“实验室研发”向“大规模产业化应用”的跨越式发展,助力我国轻量化材料产业升级,为“双碳”战略落地提供有力支撑。
六、结论
镁合金自修复防护技术是突破镁合金腐蚀敏感性高、抗冲击性能差、服役可靠性不足等核心短板的关键路径,更是推动镁合金从实验室研究走向大规模产业化应用的核心支撑技术。该技术的突破与应用,将从根本上改变镁合金在轻量化领域的定位:若无自修复防护技术支撑,镁合金将长期局限于“辅助材料”的应用层级,难以突破工程化应用的瓶颈;而自修复防护技术的成熟与推广,将使镁合金真正成长为支撑各行业轻量化转型的“主流轻量化材料”,开启大规模产业化应用的新篇章,为我国军工装备、航空航天、新能源汽车、低空经济等战略新兴领域的高质量发展提供关键材料支撑。
七、展望
• 进一步优化自修复涂层的力学性能与耐磨损性能,提升其在恶劣工况(如强冲击、高磨损、高盐碱环境)下的适应性,拓展其应用场景边界;
• 开发低成本、规模化的自修复涂层制备工艺,降低原材料消耗与生产能耗,推动自修复技术的产业化应用成本下降,提升市场核心竞争力;
• 深入研究自修复涂层的长期耐久性与可靠性,建立完善的性能评价体系和检测标准,为自修复技术的产业化应用提供坚实的技术支撑;
• 拓展自修复技术在镁合金不同应用场景中的定制化应用,针对汽车、3C、轨道交通等不同领域的差异化需求,开发专属自修复防护方案,提升技术适配性与实用性。


